Published:2012/12/5 0:15:00 Author:muriel | Keyword: 4/8-channel, V4.2 , infrared receiver | From:SeekIC

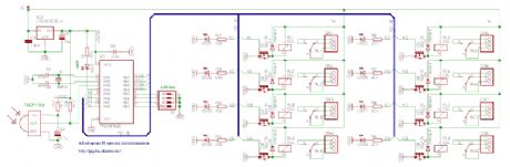
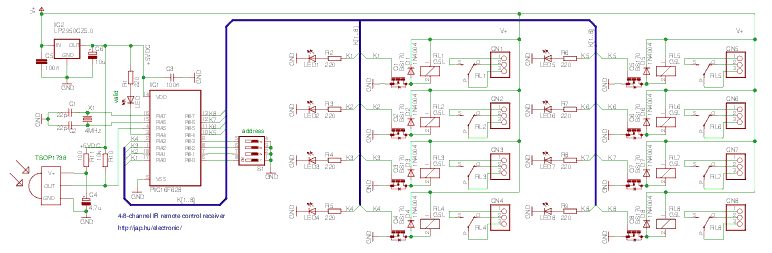
The difference between the 4-channel and the 8-channel version is only the software inside. The 8-channel receiver outputs are individually configurable for latched or momentary output. The 4-channel receiver has two outputs per channel: K1-K4 are latched outputs, K5-K8 are momentary outputs for the four channels. The valid LED shows the transmitter activity. Make sure to turn on all address jumpers when the transmitter diodes are absent, or the J1-J4 jumpers are cut. Choose V+ supply voltage between +6-15VDC, based on the relay voltage ratings. For 6V relays, use +6VDC, for 12V relays use +12VDC.
Reprinted Url Of This Article:
http://www.seekic.com/circuit_diagram/Signal_Processing/4_8_channel_V42_infrared_receiver.html
Print this Page | Comments | Reading(3)
Code: