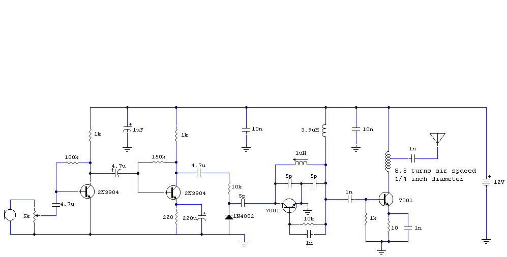
Published:2012/11/21 21:24:00 Author:muriel | Keyword: 4 Transistor, Transmitter | From:SeekIC

Reprinted Url Of This Article:
http://www.seekic.com/circuit_diagram/Signal_Processing/4_Transistor_Transmitter.html
Print this Page | Comments | Reading(3)
Code: