Published:2012/11/13 21:57:00 Author:muriel | Keyword: 500mW, PLL, FM , Transmitter , 88-108MHz | From:SeekIC

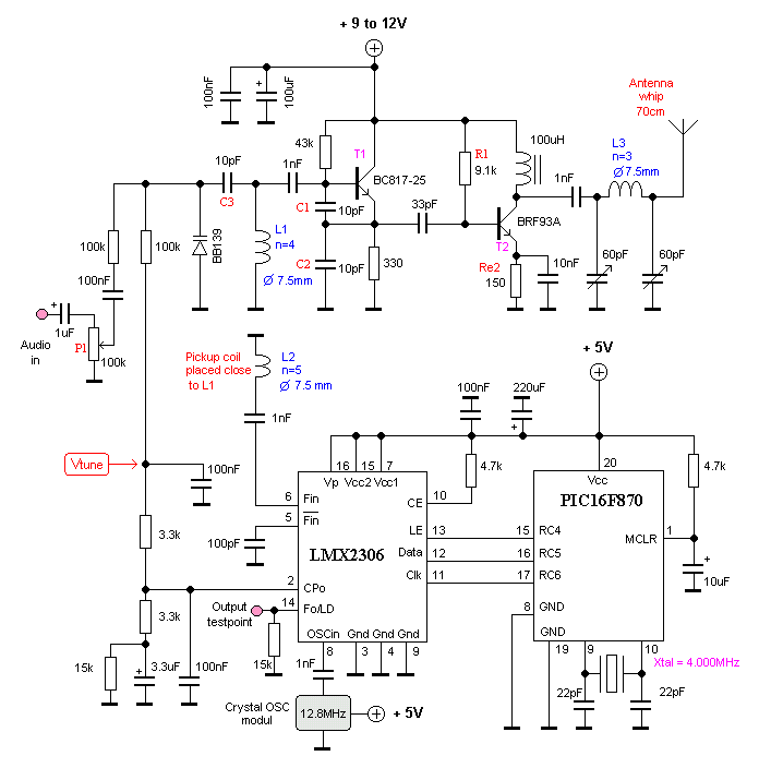
This PLL transmitter is controlled and the frequency is very stable and can be programmed digitally. Transmitter will work 88-108 MHz and output power up to 500mW. With a small change can set the frequency of 50-150 MHz. The output power is often set to several watts with transistors. So therefore I decided to build a simple transmitter with great performances. The frequency of this transmitter can easily be changed by software and space / compress air coil. This transmitter is the oscillator colpitts. Oscillator is a VCO (voltage controlled oscillator) which is set by the PLL circuit and PIC micro controller. This oscillator is called the Colpitts oscillator and voltage controlled to achieve the FM (frequency modulation) and PLL control.
Reprinted Url Of This Article:
http://www.seekic.com/circuit_diagram/Signal_Processing/500mW_PLL_FM_Transmitter_88_108MHz.html
Print this Page | Comments | Reading(3)
Code: