Published:2009/7/21 3:23:00 Author:Jessie | From:SeekIC


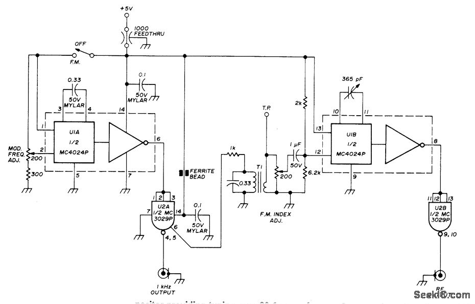
Uses Motorola MC4024P or HEP3805P dual voltage-controlled MVBR or VCO. 0ne half is used to produce rectangular RF output and other half to generate rectangular 1-kHz modulation frequency. RF output frequency is proportional to 11C, with 365-pF variable capacitor providing tuning over 20:1 range from 600 kHz to 12 MHz. Use large dial for calibration. Half of MC3029P line-driver NAND gate follows each of MVBRs in MC4024P to provide isolation and to drive 50-Ohm lines with either output. Output voltage is well over 1 V P-P. T1 is 88-mH toroid with 30 turns No. 26 enamel wound over it as secondary. Use regulated supply.-H. Olson, Wide Range RF Signal Generator, Ham Radio, Dec. 1973, p 18-21.
Reprinted Url Of This Article:
http://www.seekic.com/circuit_diagram/Signal_Processing/6O0_kHz_TO_12_MHz.html
Print this Page | Comments | Reading(3)
Code: