Published:2009/7/19 23:18:00 Author:Jessie | From:SeekIC

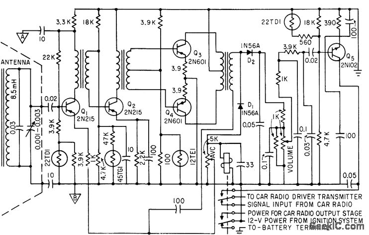
Thermistor network in base circuits of transistors provide thermal compensation between -30 and +140°F, for picking up messages broadcast from roadside telephone-line loops.-E. A. Hanysz, J. E. Stevens, and A. Meduvsky, Communication System for Highway Traffic Control, Electronics, 33:42, p 81-83.
Reprinted Url Of This Article:
http://www.seekic.com/circuit_diagram/Signal_Processing/9_KC_INDUCTION_RECEIVER.html
Print this Page | Comments | Reading(3)
Code: