Published:2009/6/18 23:00:00 Author:May | From:SeekIC

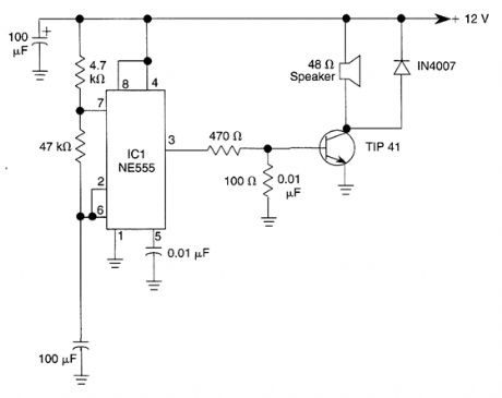
In this alarm tone generator, a TIP41 transistor is used as a speaker driver. R1, R2, and C1 determines the frequency which is 1400 Hz with the values shown.
Reprinted Url Of This Article:
http://www.seekic.com/circuit_diagram/Signal_Processing/ALARM_TONE_GENERATOR.html
Print this Page | Comments | Reading(3)
Code: