Published:2012/10/22 21:54:00 Author:muriel | Keyword: AM Radio Receiver, NE602 , Balanced Mixer | From:SeekIC

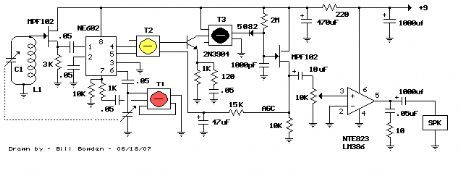
Pictured above is a little AM superhetrodyne receiver that covers thebroadcast band from 550 Khz to 1650 Khz. The circuit employs the 8 pinSignetics balanced mixer IC (NE602) which converts the incoming RF signalto the standard 455 Khz IF signal and provides about 13dB gain. The IFsignal is amplified by a single transistor stage and audio is recoveredusing a biased shotkey diode (5082) and JFET buffer transistor. The LM386audio amp is used to drive a small 2.5 inch speaker at about 200 milliwatts.The circuit contains four LC tuned circuits, all of which need to be finetuned to obtain good results. An oscilloscope and RF signal generator areuseful, but the circuit can also be setup using local radio stationsand an additional portable AM radio.
Reprinted Url Of This Article:
http://www.seekic.com/circuit_diagram/Signal_Processing/AM_Radio_Receiver_Using_the_NE602_Balanced_Mixer.html
Print this Page | Comments | Reading(3)
Code: