Published:2009/7/20 2:22:00 Author:Jessie | From:SeekIC

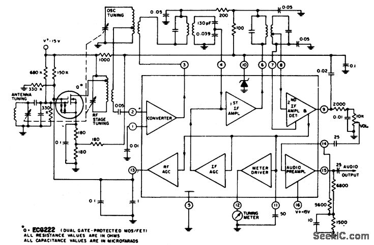
AM broadcast receiver using an ECG787 16-pin DIP.The RF stage is optional,Coils and tuning capacitor can be salvaged from a junk transistor radio or purchased at Radio Shack,The ECG787 provides 75 mV of audio output at the detector that can be fed to any of the audio amplifier circuits shown in this volume,above(courtesy GTE Sylvania Incorporated).PLL FM stereo multiplex decoder using an ECG743 16-pin DIP.The ECG743 features 45 dB channel separation,automatic stereo/mono switching,stereo indicator lamp driver with current limiting,high impedance input with low-impedance output,70 dB SCA rejection and one adjustment alignment.Supply voltage rang is 10 to 16 volts. This circuit is suitable for line-operated and automotive FM stereo receivers below(courtesy GTE Sylvania Incorporated).
Reprinted Url Of This Article:
http://www.seekic.com/circuit_diagram/Signal_Processing/AM_broadcast_receiver_using_an_ECG787_16_pin_DIP.html
Print this Page | Comments | Reading(3)
Code: