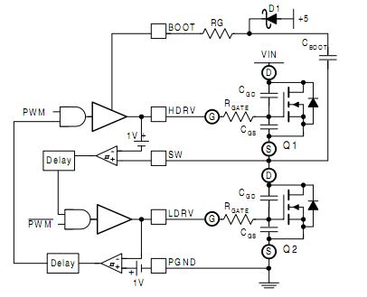
Published:2012/10/30 22:27:00 Author:muriel | Keyword: AN-6003 , synchronous buck circuit | From:SeekIC

Reprinted Url Of This Article:
http://www.seekic.com/circuit_diagram/Signal_Processing/AN_6003_synchronous_buck_circuit.html
Print this Page | Comments | Reading(3)
Code: