About SeekIC | Services | Payment | Advertisements service | Contact Us | Links
© 2008-2012 SeekIC.com Corp.All Rights Reserved.
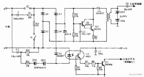
Published:2011/4/29 2:24:00 Author:Rebekka | Keyword: Active load , the ringing signal detection | From:SeekIC

The circuit is simple, reliable and versatility. It is suitable for HJD05 switche.
Reprinted Url Of This Article:
http://www.seekic.com/circuit_diagram/Signal_Processing/Active_load_and_the_ringing_signal_detection_circuit_diagram.html
Print this Page | Comments | Reading(3)
Response in 12 hours
© 2008-2012 SeekIC.com Corp.All Rights Reserved.
Code: