Published:2012/11/21 21:31:00 Author:muriel | Keyword: AM voice transmitter | From:SeekIC

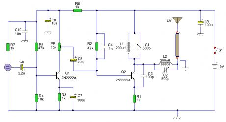
An AM voice transmitter with variable tuning. The antenna circuit is also tuned and transmits via a long wire antenna. Please Note. It is illegal to transmit on the AM wavebands in most countries, as such this circuit is shown for educational purposes only.
Reprinted Url Of This Article:
http://www.seekic.com/circuit_diagram/Signal_Processing/An_AM_voice_transmitter.html
Print this Page | Comments | Reading(3)
Code: