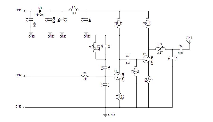
Published:2013/7/11 22:32:00 Author:muriel | Keyword: Automicro, TM02, high power , transmitter module schematic | From:SeekIC

Reprinted Url Of This Article:
http://www.seekic.com/circuit_diagram/Signal_Processing/Automicro_TM02_high_power_transmitter_module_schematic.html
Print this Page | Comments | Reading(3)
Code: