Published:2009/7/16 6:04:00 Author:Jessie | From:SeekIC

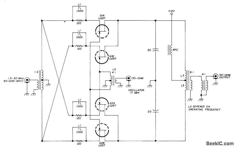
Uses two matched FET pairs to bring third-order inter-modulation distortion suppression down to 71 dB. Developed for use in high-quality communication receiver.-U. L. Rohde, Optimum Design for High-Frequency Communications Receivers, Ham Radio, Oct. 1976, p 10-25.
Reprinted Url Of This Article:
http://www.seekic.com/circuit_diagram/Signal_Processing/BALANCED_FOUR_FET_MIXER.html
Print this Page | Comments | Reading(3)
Code: