Published:2009/7/16 2:26:00 Author:Jessie | From:SeekIC

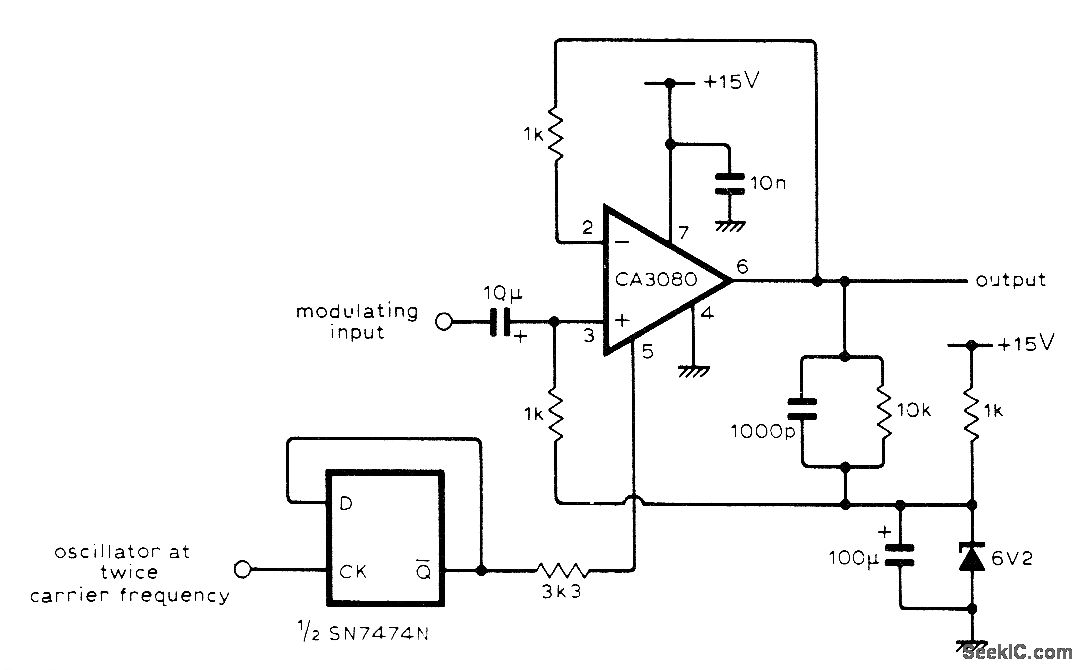
Uses CA3080 IC transconductance amplifier as precise low-frequency single balanced mixer with inherent carrier balance and accurately defined conversion gain. Binary divider IC halves oscillator frequency, giving carrier waveform having highly accurate unity mark-space ratio. Divided carrier is used to switch amplifier on as unity-gain voltage follower. Conversion loss is 4 dB.-R. J. Harris, Single Balanced Mixer, Wireless World, May 1976, p 79.
Reprinted Url Of This Article:
http://www.seekic.com/circuit_diagram/Signal_Processing/BALANCED_MIXER.html
Print this Page | Comments | Reading(3)
Code: