Published:2009/7/16 5:19:00 Author:Jessie | From:SeekIC

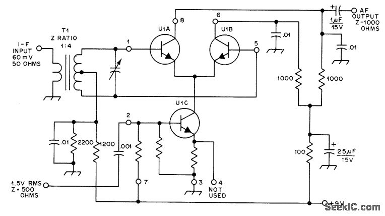
Uses RCA CA3028A differential amplifier U1 to provide conversion gain of about 18 dB for commonly used IF values. Values of tuned circuits depend on frequency used. Unmarked resistors are on IC.-D. DeMaw, Understanding Linear ICs, QST, Feb. 1977, p 19-23.
Reprinted Url Of This Article:
http://www.seekic.com/circuit_diagram/Signal_Processing/BALANCED_PRODUCT_DETECTOR.html
Print this Page | Comments | Reading(3)
Code: