Published:2009/7/21 1:41:00 Author:Jessie | From:SeekIC

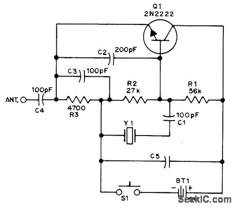
Series-tuned Colpitts crystal oscillator feeding 10-inch insulated-wire antenna provides sufficient signal radiation for pickup by nearby communication receiver. Used to provide band-edge marker for calibrating receiver tuning dial so receiver meets FCC rules for checking transmitter frequency when using VFO rather than crystal control for Novice transmitter in amateur bands. Crystal can be either for 40- or 80-meter band. Although band-edge frequency is convenient for warning when transmitter is going off frequency, calibration can be done with any frequency in or near band of interest. C5 is 0.25 μF.-K. Negoro, A Band-Edge Marker Generator, QST, April 1973, p 16-17.
Reprinted Url Of This Article:
http://www.seekic.com/circuit_diagram/Signal_Processing/BAND_EDGE_MARKER.html
Print this Page | Comments | Reading(3)
Code: