Published:2009/7/3 2:05:00 Author:May | From:SeekIC

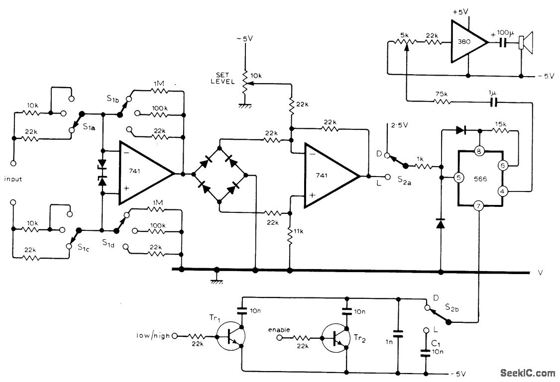
When low/high input is voltage in binary form, as obtained from converter circuit (also given in artide) fed by digital voltmeter, circuit produces Iow pitch for binary 0 and high pitch for binary 1 when S2 is set at D for digital voltmeter mode. Recognition of binary digits in tone form can be leamed by blind person much as leaming of Morse code. Uses LM566 IC as tone-generating VCO that feeds loudspeaker through LM380 IC amplifier and 5K volume control. With S2 at position L, circuit serves as audio null detector for bridge connected to input terminals; S1 is used to increase sensitivity of 741 opamp as null is approached. Article covers operation of circuits in detail.-R. A. Hoare, An Audible Voltmeter and Bridge-Indicator, Wireless World, Sept.1976, p 87-89.
Reprinted Url Of This Article:
http://www.seekic.com/circuit_diagram/Signal_Processing/BINARY_TONE_GENERATOR_FOR_BLIND.html
Print this Page | Comments | Reading(3)
Code: