Published:2012/11/14 0:49:00 Author:muriel | Keyword: CB Transmitter | From:SeekIC

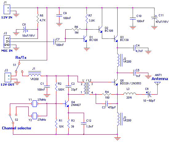
For the regulation it needs a voltmeter (with needle better) and charge 50W/5W. Connect charge 50W in the place of aerial, with the voltmeter in the exit voltmeter. Be supplied the transmitter with + 12V. It will be supposed we have consumption between 0,7-1A. With a screwdriver we regulate the core of inductor L1/L2 and later the variable C6 until we see the biggest tendency. We connect the microphone and speaking we observe the clue in the multimeter. If all have become right will be supposed the tendency, speaking, to go up roughly 30-35%.
Reprinted Url Of This Article:
http://www.seekic.com/circuit_diagram/Signal_Processing/CB_Transmitter.html
Print this Page | Comments | Reading(3)
Code: