Published:2012/10/23 20:18:00 Author:muriel | Keyword: CMOS , Toggle , Flip Flop , Laser Pointer | From:SeekIC

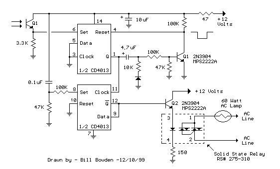
The circuit below is similar to the one above but can be used with a laser pointer to toggle the relay rather than a push button. The IR photo transistor Q1 (Radio Shack 276-145A) or similar is connected to the set input (pin 6). The photo transistor should be shielded from direct light so that the voltage at the set input (pin 6) is less than 1 volt under ambient conditions and moves to more than 10 volts when illuminated by the laser pointer or other light source. The reset time is about a half second using a 4.7uF cap which prevents the circuit from toggling more than once during a half second interval. The 10K resistor and diode provide a faster discharge path for the 4.7uF cap so the circuit can be retoggled in less than 1 second. The 3K resistor in series with the photo transistor may need be adjusted for best performance. The relay shown is a solid state variety to be used with lights or other resistive loads at less than 3 amps. A mechanical relay can also be used as shown in circuit above.
Reprinted Url Of This Article:
http://www.seekic.com/circuit_diagram/Signal_Processing/CMOS_Toggle_Flip_Flop_Using_Laser_Pointer.html
Print this Page | Comments | Reading(3)
Code: