Published:2009/7/9 2:53:00 Author:May | From:SeekIC

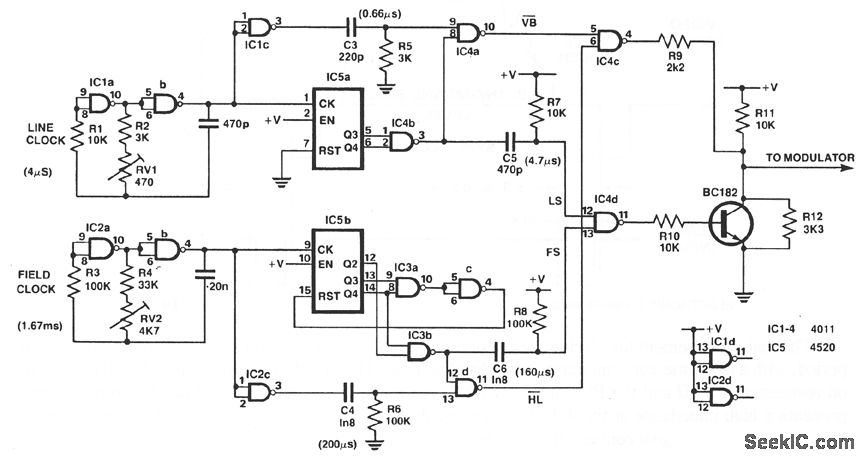
This circuit provides a simple, low-cost crosshatch generator tor convergence and geometry adjustments on color TVs. The generator is driven by two clocks, one for the horizontal drive, IC1ab, and one for the vertical drive, IC2ab. The clock outputs are applied to the two binary counters contained in IC5 which generate the line and field sync pulses and respective blanking periods. Line clock pulses, buffered by IClc, are differentiated by C3/R5 to produce the vertical bars. These bars are gated by IC4a which suppresses the bars during the line blanking period produced by the coincidence of Q3, Q4 outputs of IC5a, detected by IC4b. This output is also differentiated by C5/R7 to produce the line sync pulse, LS. A similar process is used to generate horizontal lines and the field sync, except that in order to give the correct aspect ratio, the count of IC5b is reset at 12, coincidence of Q3 and Q4. In coincidence of Q2, Q4 is used to generate the sync pulse FS and the blanking period. The line and field sync pulses, LS and FS, are combined in IC4d.
Reprinted Url Of This Article:
http://www.seekic.com/circuit_diagram/Signal_Processing/COLOR_TV_CROSSHATCH_GENERATOR.html
Print this Page | Comments | Reading(3)
Code: