Published:2009/7/24 2:20:00 Author:Jessie | From:SeekIC

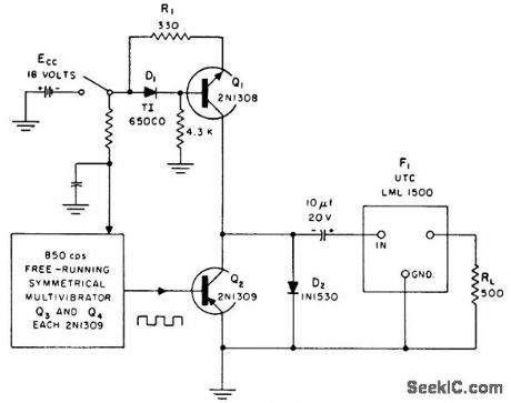
Battery-operated fixed-frequency calibration source gives constant amplitude within 1% between 0 and 70℃, with less than 1% harmonic distortion. Circuit generates square wove, then converts if to sine wave in low-pass filter network. Frequency remains constunt at around 850 cps within 4% over operating temperature range.-Constant-Amplitude Sine-Wave Source, Electronic Circuit Design Handbook, Mactier Pub. Corp., N.Y, 1965, p 166.
Reprinted Url Of This Article:
http://www.seekic.com/circuit_diagram/Signal_Processing/CONSTANT_AMPLITUDE_SINE_WAVE_SOURCE.html
Print this Page | Comments | Reading(3)
Code: