Published:2009/7/11 2:58:00 Author:May | From:SeekIC

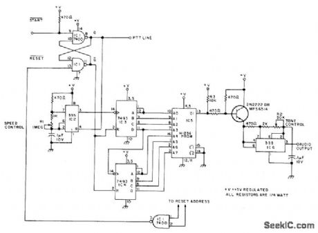
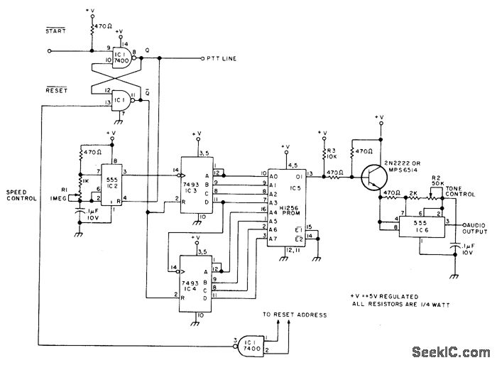
Basic CW identifier uses two gates of 7400 to form starting flip-flop of automatic message generator. Provides ad-iustable speed and tone, with up to 256 bits of storage in Harris H1256 PROM. IC2 is 555 astable MVBR providing clock signal for driving two 7493 4-bit binary counters that address PROM.When counters reach maximum address of 255, next clock count makes PROM restart at address 0. Each address turns on tone oscillator for one clock period, producing one dit. Three addresses in row turn on tone for three clock periods, producing one dah. Space between dits and dahs of same letter is equal to one dit, letter space is three dits, and word space is six dits (2 dahs). Thus,W takes nine addresses. Article describes operation in detail and tells how to modify circuit for use as RTTY message gen-erator.-R. B. Joerger, PROM Message Generatorfor RTTY, 73 Magazine, March 1977, p 94-98.
Reprinted Url Of This Article:
http://www.seekic.com/circuit_diagram/Signal_Processing/CW_CALL_GENERATOR.html
Print this Page | Comments | Reading(3)
Code: