Published:2009/7/24 4:54:00 Author:Jessie | From:SeekIC

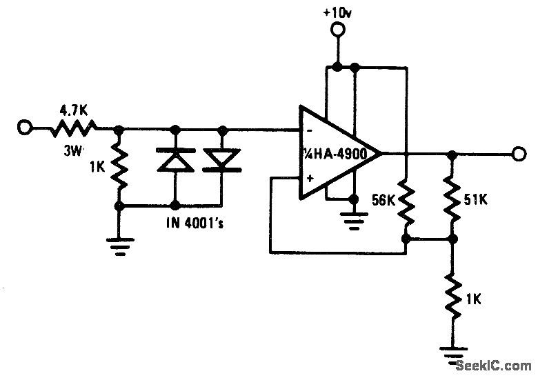
Fig. 15-34 This RS232-type line receiver to drive CMOS logic uses a Schmitt-trigger feedback network to provide about 1-V input hysteresis for added noise immunity. The diodes and input resistor minimize transient spikes when the interface connection is made or broken. Figures 15-32B and 15-32C show the pin connections and electrical characteristics, respectively. Harris Semiconductor, Linear & Telecom ICs 1991, p. 4-30.
Reprinted Url Of This Article:
http://www.seekic.com/circuit_diagram/Signal_Processing/Comparator_RS232_to_CMOS_line_receiver.html
Print this Page | Comments | Reading(3)
Code: