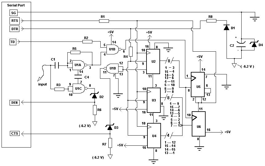
Published:2012/12/10 0:47:00 Author:muriel | Keyword: Computer Controlled , Frequency Counter/Logic Probe | From:SeekIC

Reprinted Url Of This Article:
http://www.seekic.com/circuit_diagram/Signal_Processing/Computer_Controlled_Frequency_Counter_Logic_Probe.html
Print this Page | Comments | Reading(3)
Code: