Published:2009/7/20 23:35:00 Author:Jessie | From:SeekIC

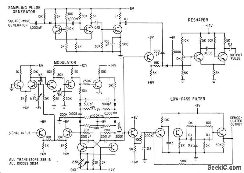
Flip-flop sampling pulse generator supplies 5-mlcrosec pulses at 3-kcprr to modulator that also has analog signal input. Integrated difference signal fires Schmitt trigger to provide positive output that opens gate, passing square-wave pulse that sets flip-flop. Output of flip-flop is fed to emitter-follower and demodulated by ac five low-pass liter having 50-cps cutoff.-H. Inose et al, New Modulation Technique Simplifies Circuits, Electronics, 36:4, p 52-55.
Reprinted Url Of This Article:
http://www.seekic.com/circuit_diagram/Signal_Processing/DELTA_SIGMA_MODULATION_FOR_DIGITALCOMMUNICATIONS.html
Print this Page | Comments | Reading(3)
Code: