Published:2009/7/14 6:07:00 Author:May | From:SeekIC

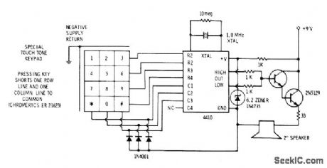
Simultaneous pairs of Touch-Tone frequencies used by telephone company are generated by adjustment-free circuit using Motorola Touch-Tone dialer with extenal 1-MHz crystal. Internal circuits of IC select proper division rates and convert outputs to synthesized sine waves of correct frequencies. Grounding one of row inputs by pressing key gives lower-frequency tone, while grounding one of column inputs gives higher-frequency tone. Special Touch-Tone keyboard provides this grounding action automatically when single key is pressed.-D. Lancaster, CMOS Cook-book, Howard W. Sams, Indianapolis, IN, 1977, p 239-240.
Reprinted Url Of This Article:
http://www.seekic.com/circuit_diagram/Signal_Processing/DIAL_TONE_GENERATOR.html
Print this Page | Comments | Reading(3)
Code: