Published:2009/7/20 23:07:00 Author:Jessie | From:SeekIC

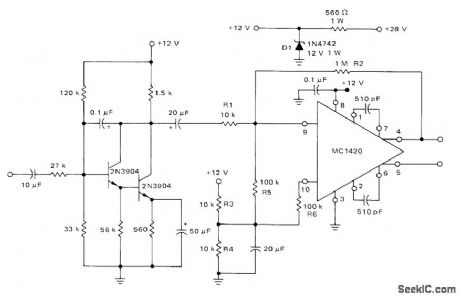
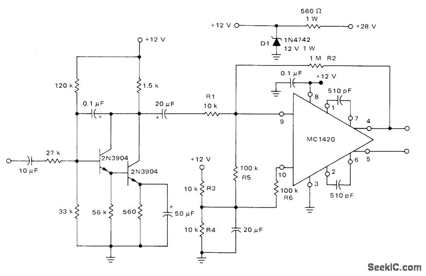
Preamplifier for servo system uses 90° operational integrator to drive MC1420 opamp having differential input and differential output connected in inverting configuration. With values shown, voltage gain is about 38 dB. Bandwidth is about 4 kHz, giving stability when using 510-pF compensating capacitors. Zener provides 12 V required for opamp operation from single supply,-A, Pshaenich, Servo Motor Drive Amplifiers, Motorola, Phoenix, AZ, 1972, AN-590.
Reprinted Url Of This Article:
http://www.seekic.com/circuit_diagram/Signal_Processing/DIFFERENTIAL_INPUT_AND_OUTPUT.html
Print this Page | Comments | Reading(3)
Code: