Published:2009/7/16 7:07:00 Author:Jessie | From:SeekIC

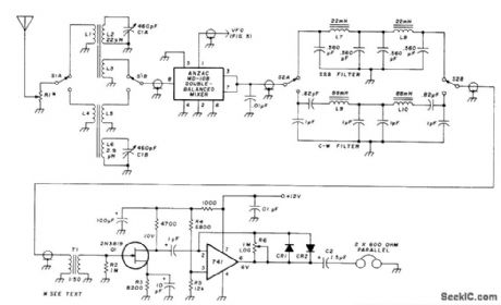
Simple direct-conversion amateur receiver uses VFO and mixer to produce AF signal directly, with no IF amplifier or second detector. For SSB reception, VFO is tuned to frequency of suppressed carrier. For CW, VFO is detuned enough to give note of desired pitch. Not suitable for AM or FM reception. Separate input tuned circuits are used for 15-40 meters and for 80-160 meters. Use ferrite or powdered iron toroid cores for coils, with turns determined experimentally. L7 and L8 are 88-mH toroids with series-connected windings. R1 is used to attenuate strong signals. Article gives circuit for VFO and buffer amplifier. Separate VFO is used for each band (160, 80, 40, 20, and 15 meters). Construction details are given, along with advantages and drawbacks of direct conversion.-D. Rollema, Direct-Conversion Receiver, Ham Radio, Nov. 1977, p 44-55.
Reprinted Url Of This Article:
http://www.seekic.com/circuit_diagram/Signal_Processing/DIRECT_CONVERSION.html
Print this Page | Comments | Reading(3)
Code: