Published:2009/7/19 23:26:00 Author:Jessie | From:SeekIC

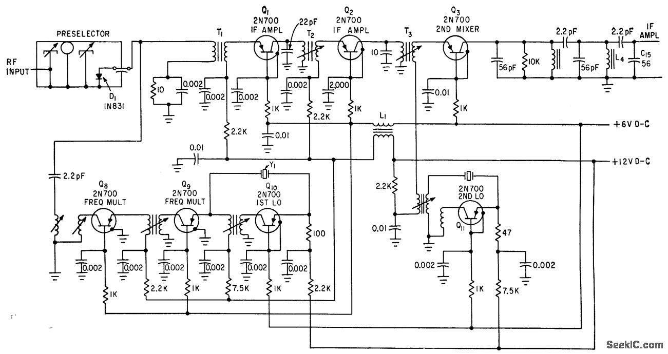
Common-base connections in local oscillators Q10 and Q11 give stability with minimum components in 20.channel Mercury spacecraft command receiver. Each frequency multiplier doubles frequency of first local oscillator. If output is 10.7 Mc.-R. Elliott, First Details on Mercury Spacecraft Command Receiver, Electronics, 36:5, p 32-35.
Reprinted Url Of This Article:
http://www.seekic.com/circuit_diagram/Signal_Processing/DOUBLECONVERSION_F_M_SUPERHETERO_DYNE.html
Print this Page | Comments | Reading(3)
Code: