Published:2009/7/15 4:15:00 Author:Jessie | From:SeekIC

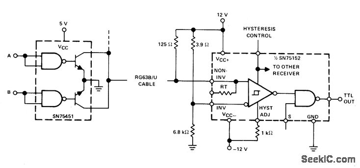
Single Texas Instruments SN75152 IC contains two receiver sections, each taking input from separate coax. Other receiver section (not shown) is identical and provides similar TTL output for its coax. Driver shown has OR capability for feeding single coax, Receiver has adjustable noise immunity and continuously adjustable hysteresis control (not shown).- The Linear and Interface Circuits Data Book for Design Engineers, Texas Instruments, Dallas, TX, 1973, p 8-78.
Reprinted Url Of This Article:
http://www.seekic.com/circuit_diagram/Signal_Processing/DUAL_LINE_RECEIVER_FOR_COAX.html
Print this Page | Comments | Reading(3)
Code: