Published:2011/7/29 4:30:00 Author:Felicity | Keyword: Electrical Pulse, Therapeutic Apparatus | From:SeekIC


Work of the circuit
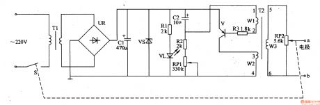
The circuit consists of power circuit and the high-voltage generator circuit. (It is showed in the picture 9-1.)
High-voltage generator circuit is oscillator circuit. The circuit consists of Transistor V, pulse transformers m and related peripheral components. The Oscillation frequency is from 20HZ to dozens Hz.
Change the value of RP1 to change the working frequency of the instrument.
Change the value of RP2 to change the Output pulse amplitude as well as the intensity of electrical pulse.
Reprinted Url Of This Article:
http://www.seekic.com/circuit_diagram/Signal_Processing/Electrical_Pulse_Therapeutic_Apparatus_the_1st.html
Print this Page | Comments | Reading(3)
Code: