Published:2011/6/6 5:21:00 Author:Felicity | Keyword: Eyesight Protecter (the 3rd) | From:SeekIC


Work of the circuit
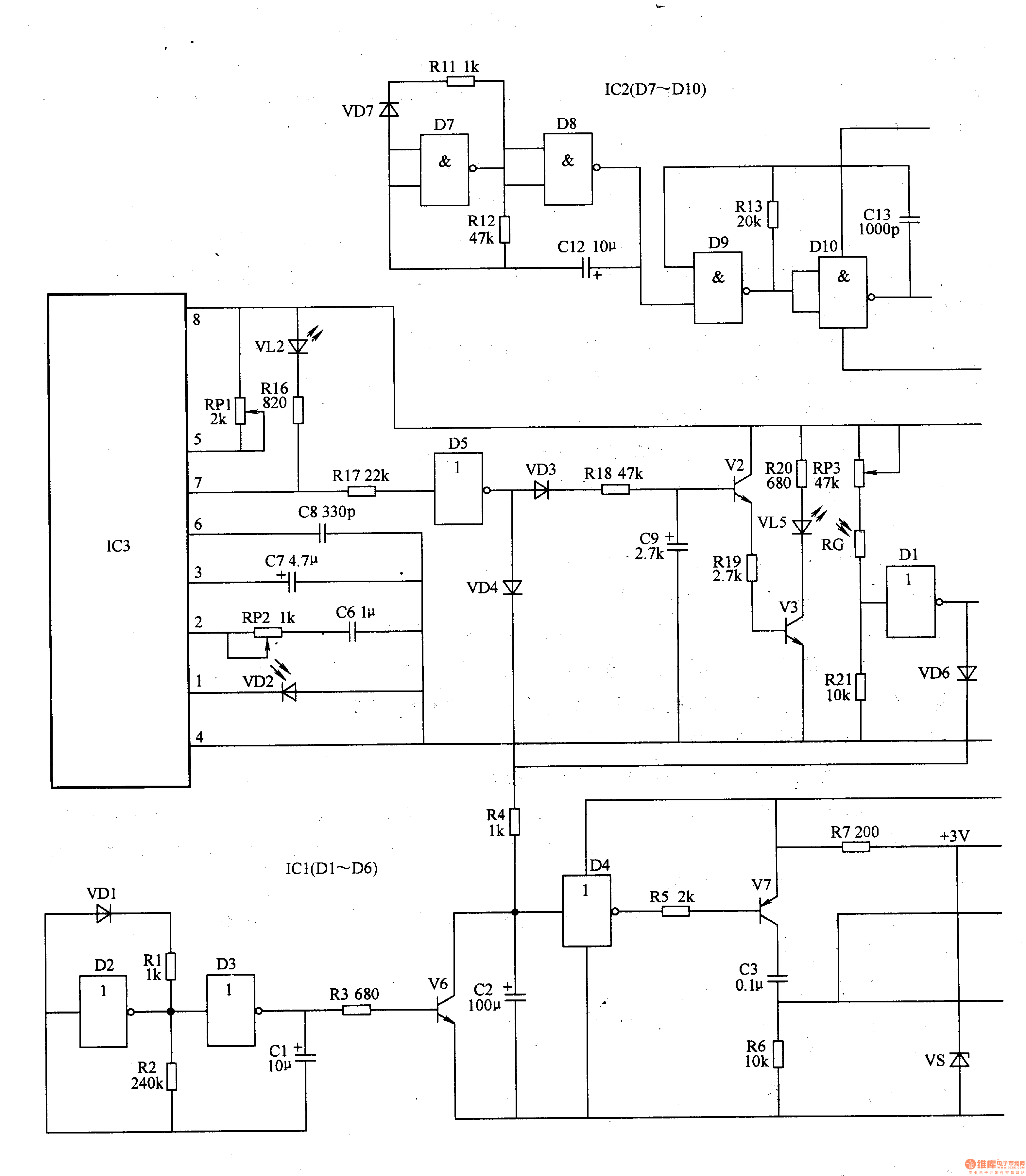
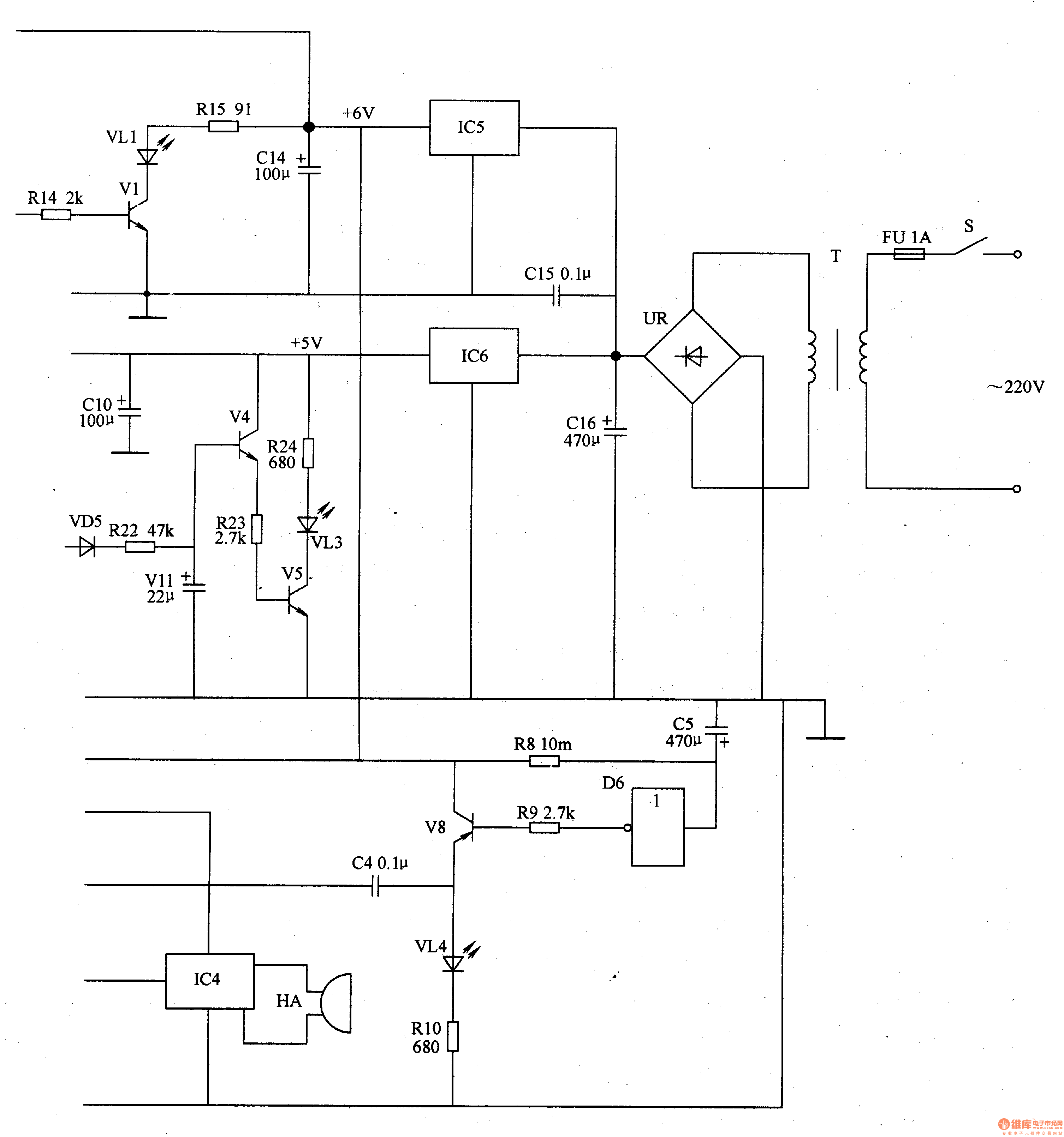
The circuit consists of power circuit, infrared launching circuit, infrared reception and amplifying circuit, light examining circuit, zero clearing pulse circuit, timing controlling circuit and acousto-optic warning circuit (It is showed in picture 9-61.).
Turn on the switch and the 220V AC voltage supplies the working power to the whole circuit after being adjusted. When the user’s head is too near from the writing pad (the distance is less than 35cm) VL2 shines and HA makes the sound “tick tick” to alarm the user. When the environment light is strong enough the voltage of VD is not so high. Here VL does not shine and HA makes no sound. When the environment light is dim the voltage of VD is high. Here VL shines and HA makes the sound “tick tick”. When the regular time is over VL3 is lightened and the HA makes sound to remind the user to have a rest. Also only if the user’s head is too near from the pad for more than 5s does the warming work.
Reprinted Url Of This Article:
http://www.seekic.com/circuit_diagram/Signal_Processing/Eyesight_Protecter_the_3rd.html
Print this Page | Comments | Reading(3)
Code: