Published:2009/7/15 22:56:00 Author:Jessie | From:SeekIC

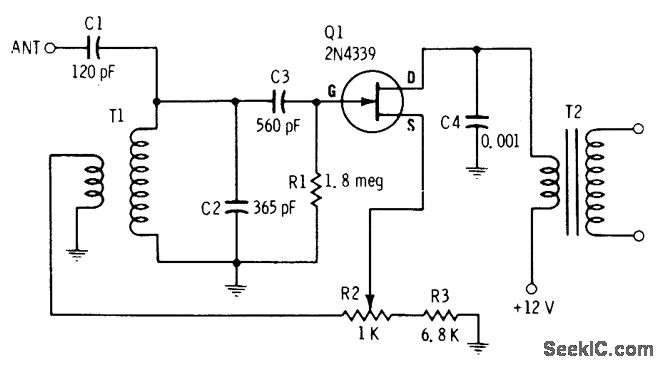
With 30-50 foot antenna wire, circuit gives sufficient volume for driving headphones connected to secondary of Lafayette AR-104 or equivalent audio driver transformer T2, for reception of broadcast stations when tuned over AM broadcast band with C2. Feedback control R2 is backed off slightly from point of oscillation, for maximum sensitivity in removing modulation from incoming carrier. When used for CW reception, circuit is left in oscillation and audible difference frequency is produced in output corresponding to marks and spaces. T1 is Miller 2004 or equivalent antenna transformer.-E. M. Noll, FET Principles, Experiments, and Projects, Howard W. Sams, Indianapolis, IN, 2nd Ed., 1975, p 235-237.
Reprinted Url Of This Article:
http://www.seekic.com/circuit_diagram/Signal_Processing/FET_REGENERATIVE_DETECTOR.html
Print this Page | Comments | Reading(3)
Code: