Published:2009/7/24 4:36:00 Author:Jessie | From:SeekIC

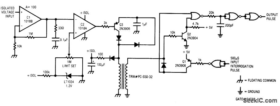
Fig. 15-20 This circuit produces a digital output if the input is above or below a preset limit, and is ideal for process-control applications where transducers operate at high common-mode voltage, or where large loops exist. Amplifier C1 permits use of thermocouples and other low-level sources. The circuit functions by echoing an interrogation pulse if the input is above a preset level. If the input is below the leve1 (determined by the 1-MΩ level set), no echo occurs. Maximum common-mode voltage is limited by the transformers 500-V breakdown. Linear Technology, Linear Applications Handbook 1990, p. AN11-10.
Reprinted Url Of This Article:
http://www.seekic.com/circuit_diagram/Signal_Processing/Fully_isolated_limit_comparator.html
Print this Page | Comments | Reading(3)
Code: