Published:2009/7/10 6:01:00 Author:May | From:SeekIC

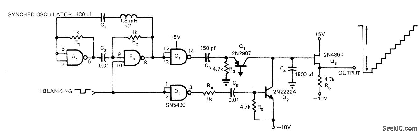
Synchronized LO oscillator drives staircase generator, both of which are reset by horizontal-blanking input signal. Developed for testing video equipment. Synchronized oscillator uses two TTL gates of SN5400, biased at their linear range by negative feedback resistors R1 and R2. Oscillator always starts in same condition. Circuit generates staircase by integrating train of equally spaced pulses Article covers theory and gives design equations.-E. E. Morris, Simple Stair-Step Generator Uses 1IC and 3 Transistors, EDN Magazine, Oct. 1, 1972, p 48-49.
Reprinted Url Of This Article:
http://www.seekic.com/circuit_diagram/Signal_Processing/GRAY_SCALE_TEST_GENERATOR.html
Print this Page | Comments | Reading(3)
Code: