Published:2009/7/14 23:47:00 Author:Jessie | From:SeekIC

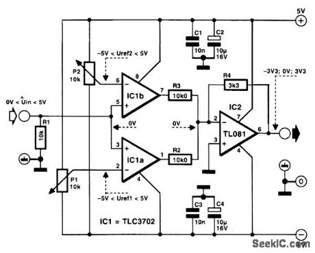
This simple circuit acts as a frequency multiplier, which converts any sloped input waveform into a distorted output waveform, whose frequency spectrum is marked by a rich harmonics content.The input frequency does not disappear from the spectrum, however. When a pure sine-wave input signal is applied, the circuit generates odd harmonics only. The push-pull outputs of comparators IC1b and IC1a then supply differential signals to adder IC2, which cancels out even-numbered harmonics. For different mark/space ratios of the output signals, as set with P1 and P2, the harmonic spectrum changes. A duty factor of 0.25, for instance, will cause the circuit to supply the second, sixth, and tenth harmonics, but not the fourth one. The spectrum function is then written as sin x/x.The reference levels for the input comparators determine the output waveform. The desired degree of distortion of the input waveform is, therefore, adjusted with the two presets. R2 and R3 should be matched to within 1 percent.
Reprinted Url Of This Article:
http://www.seekic.com/circuit_diagram/Signal_Processing/HARMONIC_GENERATOR.html
Print this Page | Comments | Reading(3)
Code: