About SeekIC | Services | Payment | Advertisements service | Contact Us | Links
© 2008-2012 SeekIC.com Corp.All Rights Reserved.
Published:2009/7/24 8:57:00 Author:Jessie | From:SeekIC

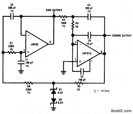
This circuit uses an LM102 and an LM101A to provide both a sine and cosine output at 10 kHz. National Semiconductor, Linear Applications Handbook, 1991, p. 84.
Reprinted Url Of This Article:
http://www.seekic.com/circuit_diagram/Signal_Processing/High_frequency_sine_wave_generator_with_quadrature_output.html
Print this Page | Comments | Reading(3)
Response in 12 hours
© 2008-2012 SeekIC.com Corp.All Rights Reserved.
Code: