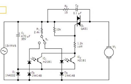
Published:2012/10/29 1:44:00 Author:muriel | Keyword: Highpass filters | From:SeekIC

Reprinted Url Of This Article:
http://www.seekic.com/circuit_diagram/Signal_Processing/Highpass_filters.html
Print this Page | Comments | Reading(3)
Code: