Published:2011/5/3 6:39:00 Author:Felicity | Keyword: Hitachi TV-used Movement Circuit, | From:SeekIC

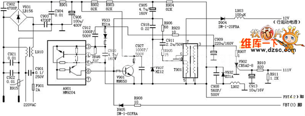
The picture shows the Hitachi TV-used Movement NP84C Circuit.
Reprinted Url Of This Article:
http://www.seekic.com/circuit_diagram/Signal_Processing/Hitachi_TV_used_Movement_NP84C_Circuit.html
Print this Page | Comments | Reading(3)
Code: