Published:2009/7/16 1:25:00 Author:Jessie | From:SeekIC

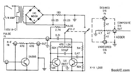
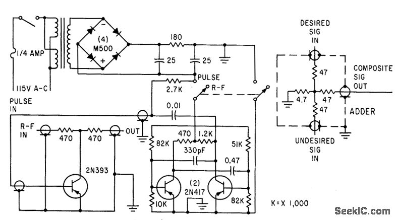
Transistor electronic switch driven by. mvbr provides 10-microsec pulses at 1,500 pps for modulating receiver dose to 100% with pulsed interference.- B. T. Newman, Evaluating Radio Receiver Susceptibility to Interference, Electronics, 34:15, p 70-74.
Reprinted Url Of This Article:
http://www.seekic.com/circuit_diagram/Signal_Processing/IMPULSE_GENERATOR.html
Print this Page | Comments | Reading(3)
Code: