Published:2009/7/6 5:49:00 Author:May | From:SeekIC

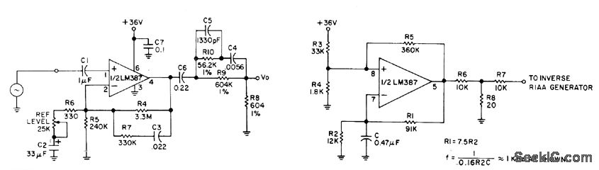
Used in design, construction, and testing of phonograph preamp. Provides opposite of play-back characteristic, Passive filter is added to output of National LM387, used as flat-response adjustable-gain block. Gain range is 24 to 60 dB, set in accordance with 0-dB reference gain (1 kHz) of preamp under test. Input is from 1-kHz square-wave generator, which can be built with other half of LM387 connected as also shown.-D.Bohn, Invese RIAA/Square Wave Generator, Audio, Feb. 1977, p 65-66.
Reprinted Url Of This Article:
http://www.seekic.com/circuit_diagram/Signal_Processing/INVERSE_RIAA_RESPONSE_GENERATOR.html
Print this Page | Comments | Reading(3)
Code: