Published:2009/7/14 22:00:00 Author:Jessie | From:SeekIC

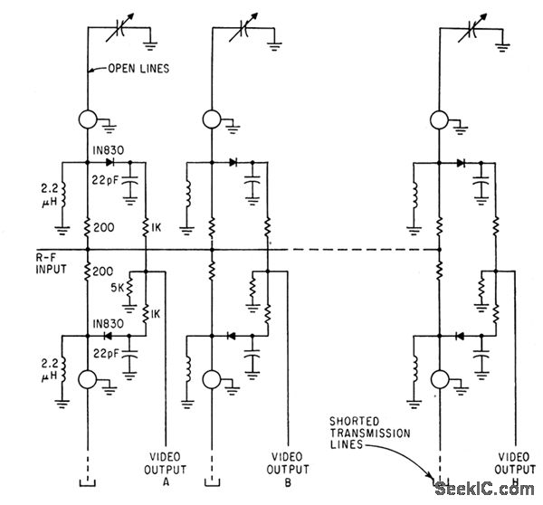
Binary Electromagnetic Signal Signature (bess) concept permits measuring frequency of single r-f pulse in range of 55 to 65 Mc. Eight pairs of Iransmission lines divide this band into eight equal segments of 1.25 Mc. Same con cope con be applied to other ranges up to 4,000 Mc.-R. F. Morrison, Jr., and M. N. Sarachan, Binary Frequency Sensing Measuresa SinglePulse, Electronics, 36:14, p 42-46.
Reprinted Url Of This Article:
http://www.seekic.com/circuit_diagram/Signal_Processing/I_F_BESS_DIGITAL_FREQUENCY_METER.html
Print this Page | Comments | Reading(3)
Code: