Published:2009/6/17 2:52:00 Author:May | From:SeekIC

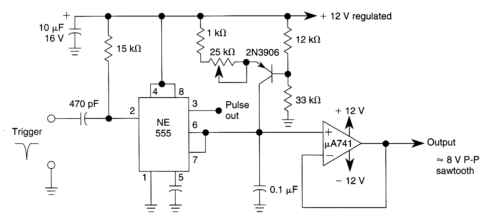
The 2N3906 transistor is used as a constant-current source, to assure that the 555-based sawLooth generator generates a linear ramp waveform.
Reprinted Url Of This Article:
http://www.seekic.com/circuit_diagram/Signal_Processing/LINEAR_SAWTOOTH_GENERATOR.html
Print this Page | Comments | Reading(3)
Code: