Published:2009/7/16 4:30:00 Author:Jessie | From:SeekIC

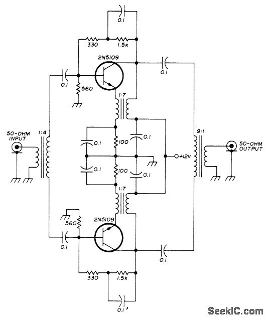
Low-noise version of transistorized push-pull RF stage uses emitter feedback through transformer to give extremely high input and output impedances. Noise figure is below 2 dB. Developed for use in high-quality communication receiver.- U. L. Rohde, Optimum Design for High-Frequency Communications Receivers, Ham Radio, Oct. 1976, p 10-25.
Reprinted Url Of This Article:
http://www.seekic.com/circuit_diagram/Signal_Processing/LOW_NOISE_RF_INPUT.html
Print this Page | Comments | Reading(3)
Code: