Published:2011/7/10 22:12:00 Author:Felicity | Keyword: Lost Reminder | From:SeekIC

Work of the circuit
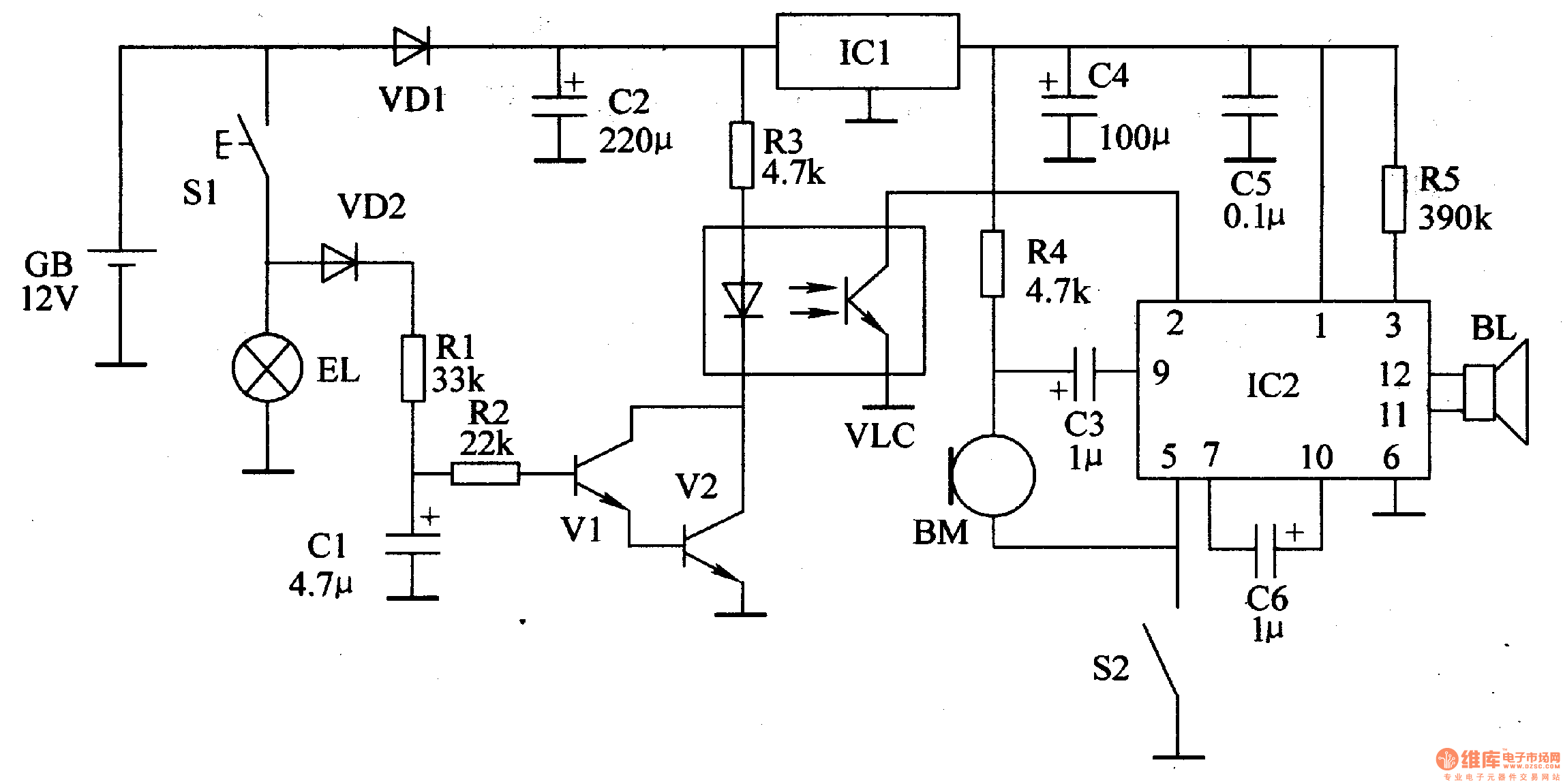
The circuit consists of power circuit, trigger control circuit and voice circuits. (It is showed in picture 7-116.)
Power circuit consists of battery GB, diode VDl, filter capacitor C2, C4, C5 and the voltage regulator integrated circuit ICl.
The trigger control circuit consists of door switch SI, door light EL, the diode VD2, resistors Rl-R3, capacitor Cl, transistors Vl, V2, and pomegranate combined optical device VLC.
Voice circuit consists of microphone BM, recording switch S2, voice integrated circuit IC2, capacitor C3, C6, resistors R4, R5 and speaker BL.
Reprinted Url Of This Article:
http://www.seekic.com/circuit_diagram/Signal_Processing/Lost_Reminder.html
Print this Page | Comments | Reading(3)
Code: