Published:2009/7/14 1:11:00 Author:May | From:SeekIC


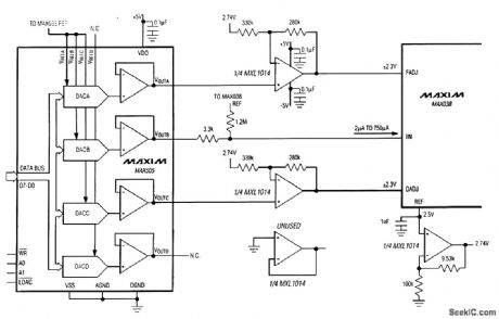
To adjust the frequency digitally, connect a voltage-output DAC to ⅡN via a series resistor, as shown. The converter output ranges from 0 V at zero to 2.5(255/256) V at full scale. Current injected by the converter into ⅡN, therefore, ranges from 0 to 748 μA. The 2.5-V reference and 1.2-Ω resistor inject a constant 2μA, so (by superposition) the net current into ⅡN ranges from 2 μA (at a code of 00000000) to 750μA (at 1111 1111). The quad DAC IC operates from 5 V or ±5 V. As described below, it can also provide digital control of FADJ and DADJ. For fine adjustments (±70 percent), apply a control voltage in the range ±2.3 V to the frequency adjust (FADJ) terminal. Both FADJ and ⅡN have wide bandwidths that allow the output frequency to be modulated at a maximum rate of about 2 MHz. As the more linear input, ⅡN is preferred for open-loop frequency use in a phase-locked loop. For digital control of FADJ, conftgure a DAC and external op amp (as shown in the figure) to produce an output ranging from -2.3 V (00000000) to 2.3 V (1111 1111).
Reprinted Url Of This Article:
http://www.seekic.com/circuit_diagram/Signal_Processing/MAX038_FUNCTION_GENERATOR_1.html
Print this Page | Comments | Reading(3)
Code: