Published:2009/7/14 22:10:00 Author:Jessie | From:SeekIC

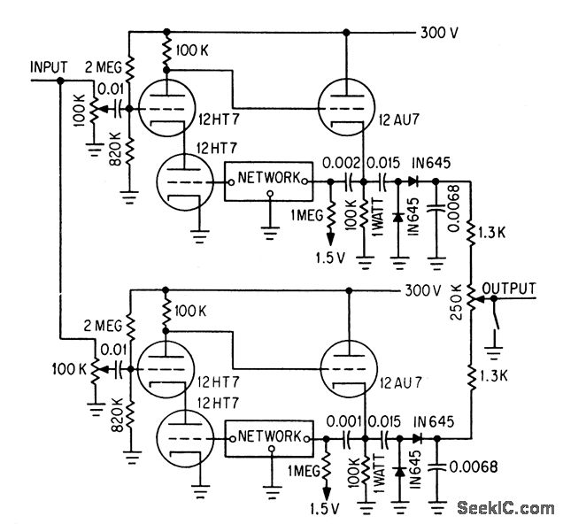
Foster-Seely discriminator uses RC elements in feed-back loops of amplifiers to simulate conventional LC tuned circuits. Upper cascode amplifier, cathode follower, and feedback loop resonate slightly above center frequency, while lower half of circuit resonates below center frequency. Circuit works well up to 500 kc.-H. D Crawford, F-M Discriminator Without Tuned Circuits, Electronics,36:48, p 36.
Reprinted Url Of This Article:
http://www.seekic.com/circuit_diagram/Signal_Processing/MEASURING_1_CPS_F_M_DEVIATION.html
Print this Page | Comments | Reading(3)
Code: