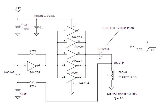
Published:2013/1/6 21:41:00 Author:muriel | Keyword: Medium Power , 125KHZ , LC OSCILLATOR | From:SeekIC

Reprinted Url Of This Article:
http://www.seekic.com/circuit_diagram/Signal_Processing/Medium_Power_125KHZ_LC_OSCILLATOR.html
Print this Page | Comments | Reading(3)
Code: