Published:2012/11/15 0:26:00 Author:muriel | Keyword: Micro, Spy, PLL , FM, Transmitter | From:SeekIC

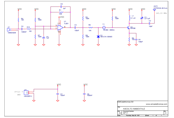
This micro spy PLL FM Transmitter transmits on the 160MHz frequency (if we use a 40MHz quartz) and therefore can be listened through a receiver tuned on this frequency. This circuit can be used to on various frequencies, for example on the FM band 88-108 just modifying some components, among which the quartz (25MHz). Voice is detected by an electret microphone, then it is amplified and filtered by U1 pass-band in order then to be modulated from the carrier section, where through the varicap diode it mixes with the frequency generated by the quartz, that guarantees an adapted stability. Practically the modulating voltage is obtained applying the audio signal to the resonating circuit varicap diode that determines the carrier oscillation. The carrier frequency (160 MHz) must be greater than the modulating frequency (300-3300 Hz) audio band. The transmission is on the fourth harmonic, therefore 160MHz, the oscillation frequency of the driver RF transistor Q1. A small calibration is allowed acting on the L1 inductance and the C1 Trimmer Capacitor.
Reprinted Url Of This Article:
http://www.seekic.com/circuit_diagram/Signal_Processing/Micro_Spy_PLL_FM_Transmitter.html
Print this Page | Comments | Reading(3)
Code: