Published:2009/7/21 2:32:00 Author:Jessie | From:SeekIC

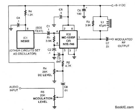
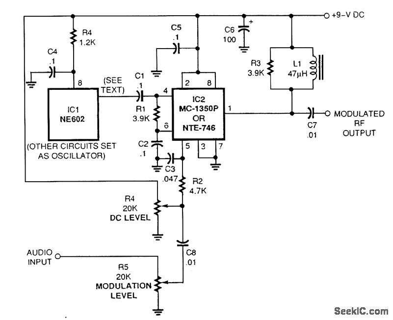
By using an MC-1350P modulator IC, the output of the NE602 can easily be amplitude -modulated.
Reprinted Url Of This Article:
http://www.seekic.com/circuit_diagram/Signal_Processing/NE602_AM_MODULATED_OSCILLATOR_CIRCUIT.html
Print this Page | Comments | Reading(3)
Code: